我的账户
52监测网

安全监测行业网站

亲爱的游客,欢迎!

已有账号,请

如尚未注册?

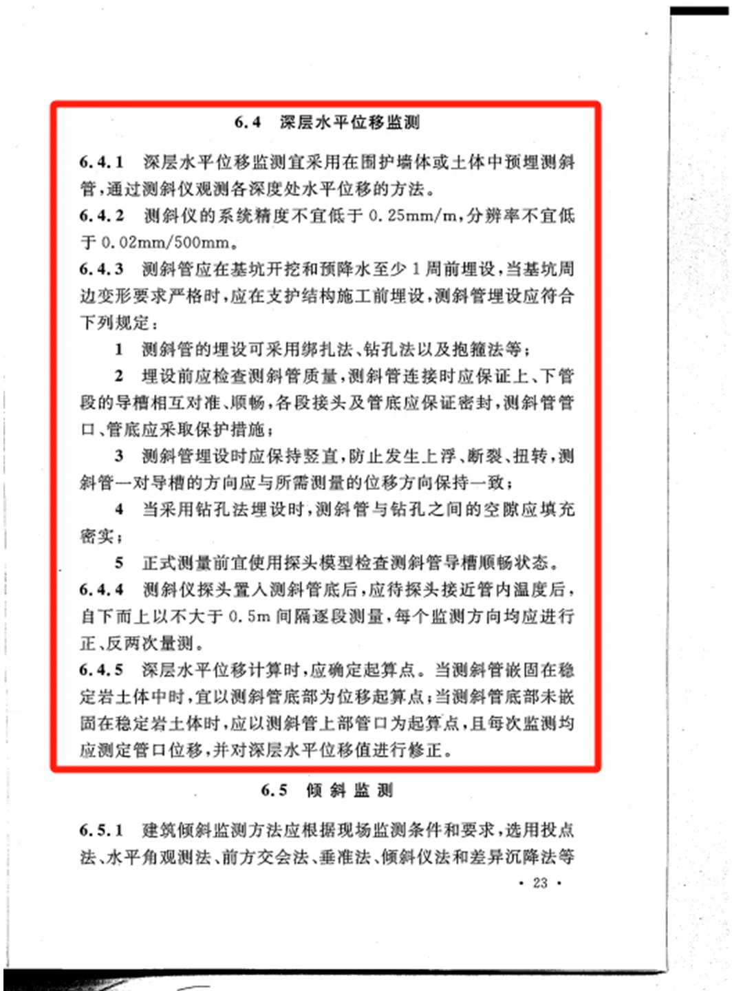
[技术&资料] 某机场工程道桥工程5号下穿通道基坑自动化监测

[复制链接]
188 0
中科岩创 发表于 2025-9-29 15:43:43 | 只看该作者 |阅读模式 打印 上一主题 下一主题

一分钟快速注册,登录后可查看、下载更多资源。

您需要 登录 才可以下载或查看,没有帐号?立即注册     

x

                               
登录/注册后可看大图

                               
登录/注册后可看大图
1. 项目简介
某省国际机场现有T1、T2两座宽敞的航站楼,以及一条长达3400米、宽45米的跑道,飞行区等级高达4E;尽管某省国际机场在区域枢纽地位上表现卓越,但其现有设施已逐渐无法满足日益增长的航空需求。
为了应对这一挑战并进一步提升综合服务能力,三期扩建工程已吸引总投资约243.9亿元,致力于提升机场的运输能力及其在区域内的辐射功能,立志在2030年实现旅客吞吐量达到4200万人次、货邮吞吐量60万吨的宏伟目标。同时,飞行区等级也将提升至4F,从而确保目前世界上最大的民航机型能够在此安全起降。工程完工后,该机场将演变为一座集航空、高铁、地铁于一体的现代化综合交通枢纽,助力该省深度参与国家战略,推动各类要素的高效集聚。
2. 监测目的
本此监测的监测主体为该机场三期扩建工程-机场工程道桥工程5号下穿通道基坑,目的是通过系统化的数据采集与分析,动态掌握基坑工程,实时掌握其周边机场环境的安全状态,为施工决策提供科学依据,最终实现安全、经济、高效的施工目标。其核心价值在于将不可见的风险转化为可管理的数据。
3. 点位布设

                               
登录/注册后可看大图

                               
登录/注册后可看大图

                               
登录/注册后可看大图
深层水平位移布设
本方案按照规范要求沿着基坑周边进行布设,本项目总共布设53个测斜孔,其中自动化监测孔25个,以自动化+人工结合的方式进行监测。
4. 测点统计

                               
登录/注册后可看大图
5. 现场图片

                               
登录/注册后可看大图

                               
登录/注册后可看大图

                               
登录/注册后可看大图

                               
登录/注册后可看大图
6. 岩创可视化平台数据展示

                               
登录/注册后可看大图

                               
登录/注册后可看大图

                               
登录/注册后可看大图
本项目通过岩创可视化云平台观查数据,根据设置报警值,数据变化达到预警值时通过电话、短信等的方式及时通知,提供有效预警,提高了基坑管理的效率和安全性,构建一个全面的安全监测体系;我们将持续创新,以提供更有力的技术保障。

收藏
收藏0
分享
分享
分享
淘帖0
支持
支持0
反对
反对0
回复

使用道具 举报

您需要登录后才可以回帖 登录 | 立即注册     

本版积分规则

关注0

粉丝0

帖子8

发布主题
扫码登录
扫码识别 即刻登录

客服电话:010-62978778

客服邮箱:support@anxinjoy.com

周一至周五 8:30-17:30

地址:北京海淀区金隅嘉华大厦c座1005

Powered by Discuz! X3.2@ 2001-2013 Comsenz Inc. 京ICP备16000992号-2 京公网安备 11010802022300号